英国论坛
51offer(www.51offer.com)作为中国国内首家互联网免费留学申请智能平台,每天都聚集了好多准备或计划申请出国留学的同学们,下图是本周(2015年6月12日-18日)申请数最多的英国大学排行榜。
来到6月下旬,2015年入学申请仍在进行中,还有不少同学正在收获offer,看到学长学姐们还可以去英国留学,计划明年申请或日后留学的你现在就开始关注英国热门院校最新动态吧!
本周申请数最多的十所英国大学

51offer(www.51offer.com)作为中国国内首家互联网免费留学申请智能平台,因提供一站式的留学申请服务,每天都聚集了好多准备或计划申请出国留学的同学们,通过51offer递交申请的学生也非常多,上图是本周(2015年6月12日-18日)申请数最多的英国大学排行榜。
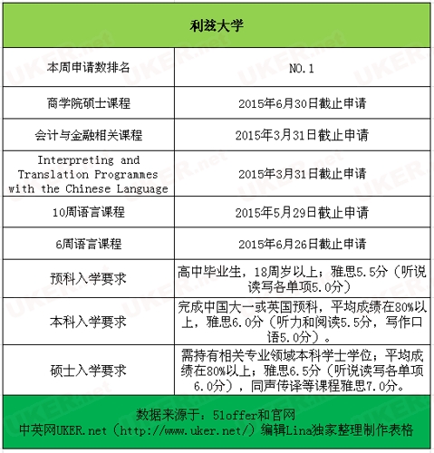
NO.1 利兹大学(University of Leeds)
如上图,这一星期申请英国利兹大学的同学最多,今年排名高涨的利兹,虽不是什么大名校,但整体录取还算平稳,
仍在发offer的利兹大学,会计与金融专业较出色,英国毕业生收入、就业率最高的院校之一,商学院很牛,申请周期开始变长!

优势专业:
兽医和食品科学,亚洲研究,癌症研究,心血管医学,化学,计算机科学及信息学,牙科学,教育学,电气及电子工程学,英语语言和文学,流行病学和公共健康,法语,普通工程和矿物工程学,地理和环境研究,德语、荷兰语和斯堪的纳维亚语,健康服务研究,伊比利亚和拉丁美洲语言,意大利语,机械、航空及制造工程,护理学及产科学,社会工作、政策及管理,体育研究,统计学与运筹学等。
官网:http://www.leeds.ac.uk/
学校广场:http://www.51offer.com/school/Leeds.html
[1] 2 3 4 5 6 7 8 9 10 下一页















